Все мы слышали, что нейросети уже решают сложнейшие олимпиадные задачи по математике, пишут код лучше людей и вообще «кожаным мешкам» осталось недолго. Но есть нюанс. Если задача похожа на то, что было в датасете, они её решат. Если же задача требует построения геометрической модели и физической интуиции, отличается от типичных моделей из задачников — начинается «галлюцинаторный цирк».
Сегодня я покажу вам одну физическую задачу про мебельный гвоздь. Она выглядит совершенно безобидно, но на ней ломаются ВСЕ современные LLM. Более того, если эту задачу загонять в одну и ту же нейросетку много раз, она каждый раз выдает новое бредовое "решение" с новым неправильным "ответом"!
А заодно мы поймем: как составлять задачи, чтобы человек их решал, а AI — нет.
Представьте себе обычный мебельный гвоздь. В школьных задачниках таких зверей обычно нет, там всё больше материальные точки да бруски. Гвоздь — это даже не цилиндр и не конус, не куб и не шар, и вообще не похож на типичные примеры из множества задачников, которые могли использовать современные большие языковые модели для обучения.
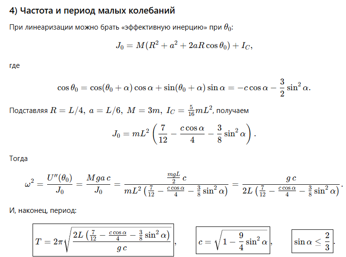
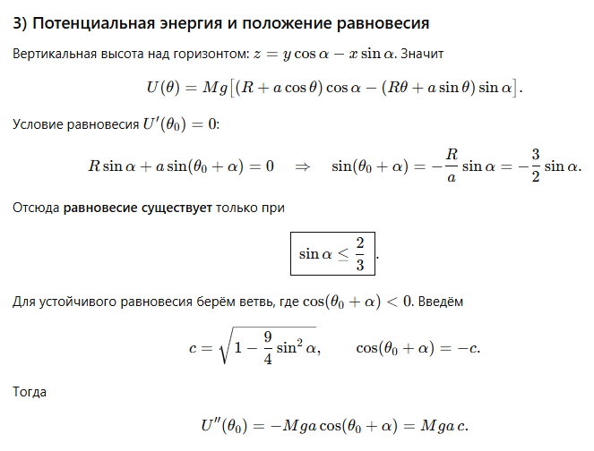
Дано: мебельный гвоздь представляет собой тонкий стержень массой
длиной
, с тонкой плоской круглой шляпкой массы
радиусом
. Гвоздь вбит в точку на наклонной плоскости, точка соединения гвоздя с плоскостью остается неподвижной.
Задача: найти период малых колебаний. Считать, что гвоздь катается без проскальзывания по наклонной плоскости, составляющей угол
с горизонтом.
Казалось бы, обычная задача по механике. Но давайте посмотрим, что происходит, когда вы скармливаете это нейросети. Я много раз запустил LLM для решения этой задачи, вновь и вновь получал от них чушь, и стал записывать нелепые ошибки ИИ, пока не надоело. Ни разу не совпали ни решение, ни ответ — каждый запуск даже одной и той же нейросетки порождал всё новую порцию совершенно уникального, хорошо оформленного бреда.
Я прогнал эту задачу через Gemimi, ChatGPT и Claude. Вот типичные сценарии провала:
Синдром цилиндра. AI видит слова "катается без проскальзывания" и "стержень". В его "голове" срабатывает паттерн: цилиндр катится с горы. Он начинает писать уравнения для плоского движения цилиндра, полностью игнорируя геометрию.
Потеря вершины. Иногда они понимают, что в задаче шляпка больше стержня. Но они забывают, что острие гвоздя (точка, где радиус равен нулю) при качении остается неподвижным (или пренебрежимо мало смещается). Они пытаются описать движение центра масс так, будто гвоздь катится всем телом вниз, как колесо.
Ад с моментами инерции. Даже если модель поняла геометрию, она почти гарантированно ошибается при переносе момента инерции на мгновенную ось вращения. Теорема Штейнера применяется не к тем осям, углы путаются, а возводится в куб вместо квадрата.
Кинематическая шизофрения ( vs
).
Гвоздь участвует в двух вращениях: он катится вокруг своей оси (спин, ) и поворачивается вокруг точки острия по поверхности стола (прецессия,
или
). Нейросеть видит формулу связи
и начинает применять её к чему попало. Она часто пишет
, но забывает связать скорость вращения шляпки со скоростью поворота всей конструкции. В итоге в уравнении энергии
подставляется не та угловая скорость, и ответ отличается в разы (обычно в
раз).
Рефлекс физического маятника.
Увидев слова «малые колебания» и «твердое тело», AI радостно вытаскивает из памяти формулу Томсона для физического маятника: .
Проблема в том, что эта формула работает для подвеса в вертикальном поле тяжести. В нашей задаче «гравитация» эффективная — это проекция , да еще и умноженная на геометрический фактор (так как центр масс поднимается не вертикально вверх, а по сложной дуге на наклонной поверхности). AI просто подставляет
или
в знаменатель, полностью игнорируя трехмерную геометрию подъема ЦМ.
Игнорирование теоремы Гюйгенса-Штейнера для «косой» оси.
Даже если сеть понимает, что нужно найти момент инерции относительно мгновенной оси, она часто делает это «по-школьному»: просто складывает .
Но это работает, только если оси параллельны! В конусе мгновенная ось вращения находится под углом к оси симметрии гвоздя. Здесь нужно использовать тензор инерции и проецировать его на нужный вектор (). Нейросети просто забывают про центробежные моменты инерции, считая момент скалярно.
Проблема «точки контакта».
При расчете потенциальной энергии AI часто пытается найти высоту подъема центра масс через точку касания шляпки. LLM считает, что точка касания шляпки с плоскостью всегда находится внизу (по оси Y наклонной плоскости). Но при повороте гвоздя точка контакта смещается по ободу шляпки. Описать эту траекторию аналитически — сложная задача дифференциальной геометрии. Человек легко обходит это, считая угол отклонения оси, а AI лезет в дебри координат точки касания, пишет три страницы интегралов и в итоге выдает ошибку деления на ноль.
Рулетка с проекциями ( vs
vs
).
Это классика жанра. В условии сказано, что плоскость наклонена под углом . Нейросеть понимает, что гравитация тут работает хитро. Но как именно — она угадывает. Часто AI пишет формулу потенциальной энергии
, где
— высота. Но при переходе к обобщенным координатам он путает «вертикаль» (направление
) и «нормаль к плоскости». В итоговой формуле часто оказывается
вместо
, потому что сеть «вспоминает» формулу силы трения
. Или же она вообще забывает про наклон и решает задачу для горизонтального стола (где период был бы бесконечным или зависел от деформации), а в конце просто «приклеивает»
в ответ, чтобы соблюсти условия.
Синдром Лагранжа.
Очень часто нейросеть попытается применить формализм Лагранжа. Это ловушка.
AI вводит кучу обобщенных координат: угол поворота вокруг своей оси , угол поворота на плоскости
, координаты центра масс
. Потом она пытается записать уравнения связей. Нейросеть почти никогда не может правильно записать неголономную связь для конического качения в 3D. Она пишет
, но путает радиусы кривизны траектории и радиус самого гвоздя. В итоге получается система дифференциальных уравнений, которую нейросеть не может решить и начинает галлюцинировать: «Предположим, что
мало...» — хотя этот угол меняется быстро.
Дрейф центра масс.
Проблема контекстного окна и внимания. В начале решения сеть может правильно посчитать положение ЦМ: . Но потом нейросеть внезапно «забывает», что это составной объект (гвоздь), и начинает использовать свойства «стандартного конуса» из учебника. В формулу внезапно подставляется положение ЦМ для сплошного однородного конуса (
) или для однородного стержня (
). Ответ меняется, но сеть этого не замечает, потому что для неё
и
— это просто какие-то символы, а не физическая реальность объекта.
В итоге AI выдает красивый, уверенный бред с формулами LaTeX, который выглядит правдоподобно, пока вы не начнете проверять логику или просто ответ.
Вот примеры ответов на эту задачу от нейросеток, что я получал (ошибочные все):
Последний фантастический результат тут можно посмотреть, как и "рассуждения", на основании которых он получен https://chatgpt.com/share/6942cf19-bb0c-8001-82a1-856b67937896 . Из соображений физического смысла и размерности на правильный ответ похожи первые варианты из списка выше, только константы другие.
Дело в том, что это упражнение в первую очередь на пространственное воображение. Чтобы решить ее, LLM должны понимать, как выглядит мебельный гвоздь.
Задачники и интернет переполнены похожими задачами, в которых вместо мебельного гвоздя какая-нибудь другая форма, и поэтому обучение на них не помогает нейросетке.
Если посмотреть на "размышления" моделей при решении этой задачи, то можно увидеть, а как именно они пытаются ее решить. Дело в том, что LLM пытаются свести эту задачу к какой-то им уже известной, перебирают много задач, они все не совпадают, а потом в итоге находят одну, которая им кажется совпадающей, и выдают ее решение. Эта одна всё равно не совпадает с исходной задачей, а сам этот процесс перебора не детерминированный, поэтому при каждом запуске LLM (в разных окнах) они выдают разные решения и ответы.
Если вы преподаватель, составитель олимпиад или просто хотите потроллить любую версию LLM, вот вам алгоритм. Почему задача про гвоздь сработала?
Скрытая топология.
Сказано "стержень + шляпка". Человек строит 3D-модель в голове и понимает, что это. Нейросеть работает с текстом. Слово "стержень" тянет за собой вектор ассоциаций про одномерные объекты. Описывайте составные объекты, свойства которых (например, центр вращения) вытекают из их геометрии, а не заданы явно.
Нестандартные связи.
Обычно тела катятся вниз. Здесь тело катится по кругу на наклонной плоскости из-за своей формы. Это "геометрическая связь", которую нужно вывести самому. Задавайте условия, где кинематика движения определяется формой объекта.
Многоступенчатый вывод.
Чтобы получить ответ, нужно: найти ЦМ найти тензор инерции
повернуть ось
связать угловые скорости. LLM плохи в длинных логических цепочках, даже если эти цепочки состоят из совершенно элементарных шагов.
Редкие числа.
Шляпка массы и радиуса
. Это не стандартные
и
. Это сбивает "интуицию" модели, обученной на стандартных учебниках Иродова или Савченко.
Подвох.
Задача должна быть сформулирована как похожая на что-то из известных задачников, но решение должно существенно отличаться от решения таких задач.
Нейросети не понимают физику. Они имитируют решение физических задач. Пока задача шаблонная — имитация идеальна. Как только вы вводите "Мебельный гвоздь" — объект, которого нет в стандартных задачниках, который требует построения ментальной модели и понимания геометрических связей, магия рушится.
Так что математики, физики и инженеры могут спать спокойно. Используйте магию мебельных гвоздей и никакой ИИ не сможет ей противостоять.
Примечание.
Интересно, что ИИ точно и правильно рисует катающийся гвоздь (код для анимации в начале статьи написал как раз Gemini). Но это не помогает ему правильно проинтерпретировать условие задачи при написании решения — пишет всё те же бредовые "рассуждения", ошибочные формулы, причем в том же самом диалоге, в котором сделал анимацию. Думаю, это хорошо демонстрирует отсутствие мышления у большой языковой модели.
Просто в его обучающей выборке с кодом для анимаций что-то похожее на катающиеся гвозди было, а среди задач по физике — в выборке подобного не было.
Вместо того чтобы представить гвоздь как конус, вращающийся вокруг неподвижной точки (острия), модель решила задачу для... «колеса со смещенным центром тяжести». Она представила, что гвоздь — это плоский диск, к которому приварена палка, и вся эта конструкция катится вниз по склону, как велосипедное колесо.
Вот этот шедевр:
Выглядит умно? Безусловно. Формулы сложные, Лагранжиан составлен, производные взяты. Но с точки зрения физики — это полный бред.
Ошибка размерности пространства: гвоздь — это 3D-объект. Он опирается на острие и край шляпки. Он не может катиться плоско, как колесо. Модель упростила задачу до 2D (Planar motion), убив всю суть кинематики конуса.
Галлюцинация равновесия: посмотрите на условие . AI утверждает, что если наклон горки больше 41 градуса, гвоздь упадет. В реальности гвоздь, опирающийся на острие и шляпку, будет устойчиво крутиться на плоскости при любом адекватном угле (пока хватает трения).
Игнорирование геометрии: модель даже не использовала тот факт, что острие неподвижно. В её мире гвоздь едет вниз, набирая скорость линейно, а колебания возникают из-за того, что стержень работает как эксцентрик.
Нейросеть идеально владеет математическим аппаратом (взять производную, решить уравнение), но полностью проваливает этап построения физической модели.
Она решила задачу правильно, но совершенно другую задачу.
Попробовал еще DeepSeek позапускать. Он выдает удивительно длинные решения с рассуждениями и все неправильные, и каждый раз совершенно новые. Вот одно из них, можете сами посмотреть и посмеяться с глупостей этого "Искусственного Идиота". Впрочем, это даже глупостями сложно назвать — скорее это нечто бессмысленное.
У нас есть составное тело:
Стержень массой , длина
.
Радиус шляпки , масса шляпки
.
Общая масса .
Гвоздь расположен так, что стержень продолжает ось симметрии шляпки.
Шляпка — плоский диск радиуса , ось перпендикулярна плоскости диска.
Тело катается без проскальзывания по наклонной плоскости с углом к горизонту.
При качении без проскальзывания шляпка касается плоскостью диска наклонной поверхности — это цилиндрическая поверхность, контакт по линии (на самом деле точечный контакт, если нет проскальзывания — качение в плоскости чертежа как колесо).
Так как шляпка — это диск, и катится без проскальзывания, то ось вращения — мгновенная ось через точку контакта, или можно через центр масс + сила трения, но для малых колебаний мы можем использовать метод энергетический или уравнение динамики.
Пусть начало координат в точке центре шляпки .
Стержень присоединён к центру шляпки и направлен вдоль оси симметрии перпендикулярно плоскости диска? Нет, осторожно: в условии сказано «гвоздь представляет собой тонкий стержень массой длиной
, с тонкой плоской круглой шляпкой массы
радиусом
».
То есть гвоздь: шляпка — как диск, стержень — как цилиндрический стержень, прикреплённый к центру диска вдоль оси диска (как у обычного гвоздя: шляпка плоская, стержень торчит из центра шляпки).
Для качения: предположим, плоскость диска вертикальна, т.е. диск касается наклонной плоскости ободом? Но нет — если плоскость диска вертикальна, качение в плоскости наклонной плоскости будет как колесо, у которого плоскость диска параллельна наклонной плоскости — это невозможно для обычного гвоздя.
Правильнее: стандартная задача про гвоздь на наклонной — шляпка катается ободом, плоскость шляпки перпендикулярна наклонной плоскости. Тогда стержень торчит горизонтально, когда плоскость шляпки вертикальна? Нет, стержень направлен радиально от диска? Путаница.
Вспомним: есть известная задача, где гвоздь стоит шляпкой на плоскости и катится, стержень отклоняется от вертикали — это похоже на физический маятник, точка опоры — точка контакта шляпки с плоскостью (без проскальзывания), но ось вращения мгновенная через точку контакта.
Давайте уточним: гвоздь лежит на наклонной плоскости так, что шляпка касается её своим ободом, плоскость шляпки перпендикулярна плоскости наклонной плоскости, т.е. диск вертикален. Стержень из центра диска направлен перпендикулярно плоскости диска, т.е. горизонтально, когда гвоздь в положении равновесия? Но тогда центр масс не над точкой контакта.
Чтобы было колебание: равновесие будет, когда центр масс на одной вертикали с точкой контакта (в проекции на плоскость, перпендикулярную наклонной).
Рассмотрим плоское движение в плоскости, перпендикулярной плоскости диска шляпки. То есть сечение: диск виден как отрезок длины вертикально, стержень из центра диска горизонтально? Но стержень сам массивный, нужно понять расположение.
Наверное, так: координаты центра масс:
Шляпка (диск): масса , центр в точке
, радиус
, толщиной пренебрегаем.
Стержень: длина , масса
, присоединён к центру шляпки одним концом, направлен вдоль оси диска, т.е. перпендикулярно плоскости диска? Нет, если диск вертикален (катится ободом), ось диска горизонтальна и перпендикулярна линии наибольшего ската. Стержень же от центра диска направлен вдоль оси диска значит горизонтально и перпендикулярно линии контакта. Тогда в плоскости качения: шляпка — вертикальный отрезок (обод), стержень — горизонтальный стержень, торчащий из середины этого отрезка.
Пусть в плоскости, перпендикулярной плоскости наклонной: сечение шляпки — круг радиуса , касающийся наклонной в одной точке
. Стержень выходит из центра диска
вдоль радиуса? Нет, стержень перпендикулярен плоскости диска, значит в нашем 2D-сечении виден только точка
— центр диска, стержень не виден? Это проблема.
Значит, плоское движение возможно, если диск катится как колесо, плоскость диска параллельна наклонной плоскости (как монета катится по столу). Тогда стержень из центра диска направлен перпендикулярно плоскости диска, т.е. вертикально вверх, когда гвоздь в положении равновесия? Но тогда для наклонной плоскости под углом равновесие будет, когда стержень вертикален, центр масс над центром диска — качение без проскальзывания возможно.
Я думаю, имеется в виду известная задача: гвоздь стоит шляпкой на плоскости, шляпка — это цилиндр малой высоты, но в условии сказано «тонкая плоская круглая шляпка» — значит высота мала, радиус . Стержень из центра шляпки вдоль оси симметрии. Тогда гвоздь лежит на наклонной плоскости так, что плоскость шляпки параллельна наклонной (шляпка плоская, её плоскость совпадает с плоскостью наклонной), тогда стержень перпендикулярен наклонной плоскости? Но тогда как катится? Если плоскость шляпки параллельна наклонной, то качение происходит без вращения вокруг вертикальной оси — так не интересно.
Так не будет колебаний. Поэтому колебания возможны, если плоскость шляпки перпендикулярна наклонной (диск вертикален), и стержень горизонтален и перпендикулярен линии наибольшего ската в равновесии.
Будем считать именно так: в положении равновесия стержень горизонтален. Тогда центр масс смещён от точки опоры, и есть возвращающий момент при качении без проскальзывания.
Пусть центр диска , точка контакта
. Диск радиуса
касается плоскости в
. Стержень присоединён к
одним концом, длина
, масса
. В равновесии стержень горизонтален, т.е. перпендикулярен линии
, лежащей в вертикальной плоскости (перпендикулярной плоскости наклонной).
Радиус-вектор от к центру масс стержня: стержень однородный, его центр масс находится на расстоянии
от
по горизонтали в равновесном положении.
Координаты в системе координат, связанной с диском: центр диска — начало, ось
вдоль стержня (горизонталь в равновесии), ось
вертикально вверх, ось
вдоль оси диска. Но в плоскости качения — координаты
(вдоль стержня) и
(перпендикулярно стержню в плоскости качения) — здесь стержень только по оси
.
Центр масс шляпки , масса
.
Центр масс стержня , масса
.
Общий центр масс :
То есть центр масс системы находится на расстоянии от центра диска вдоль стержня.
Диск катится без проскальзывания по прямой на наклонной. Положение системы задаётся углом между стержнем и горизонталью (в плоскости, перпендикулярной наклонной). Но наклонная сама имеет угол
к горизонту, поэтому эффективная потенциальная энергия включает наклон.
Проще: движение в плоскости, перпендикулярной линии контакта (т.е. в плоскости наклонной). Пусть — координата центра диска вдоль наклонной,
— угол поворота диска (
). Есть ещё угол
между стержнем и горизонталью? Но горизонталь в лабораторной системе, а наклонная под углом
.
Лучше использовать координату — угол поворота диска, и считать, что стержень жёстко связан с диском, т.е.
const относительно диска? Нет, стержень может свободно вращаться относительно диска? Нет, гвоздь — жёсткое тело, значит стержень зафиксирован относительно шляпки: угол между стержнем и радиусом к точке контакта
в равновесии.
Пусть — угол отклонения линии, соединяющей точку контакта
с центром масс системы, от положения равновесия относительно нормали к наклонной.
Точка — мгновенно неподвижна, тело вращается вокруг
с угловой скоростью
. По теореме Гюйгенса-Штейнера, момент инерции
, где
— расстояние от
до центра масс, но
— момент инерции относительно центра диска
.
Момент инерции относительно центра диска (ось через
параллельная оси вращения через
— ось вдоль касательной к окружности качения, т.е. горизонтальна и перпендикулярна плоскости качения).
Момент инерции шляпки (диска) относительно вертикальной оси через его центр: ? Нет, осторожно: ось вращения, вокруг которой происходит колебание — это горизонтальная ось через точку контакта
(перпендикулярна плоскости рисунка). Тогда момент инерции шляпки относительно оси через её центр, параллельной этой оси: для диска массы
, радиуса
, ось в плоскости диска через центр:
? Проверим: момент инерции диска относительно оси, лежащей в плоскости диска, проходящей через центр:
. Да, так.
Масса шляпки , значит
.
А стержень: момент инерции стержня относительно оси через его конец (точка ), перпендикулярной стержню:
. Эта ось параллельна оси через
для шляпки? Да, ось вращения через
горизонтальна и перпендикулярна плоскости качения.
Итак:
Но ,
:
Приведём к общему знаменателю 96:
Мы нашли центр масс от центра диска :
в системе координат, связанной со стержнем (
вдоль стержня).
В положении равновесия стержень горизонтален, плоскость наклонной под углом к горизонту, значит горизонталь в лабораторной системе не совпадает с направлением вдоль наклонной.
Для потенциальной энергии при малых колебаниях: тело катится, точка контакта неподвижна мгновенно, центр масс движется по дуге окружности радиуса
относительно
.
— расстояние от
до центра масс.
Найдём .
В положении равновесия: центр диска , точка контакта
на вертикали под
(в плоскости, перпендикулярной наклонной)? Нет, наклонная: вертикаль заменяется на перпендикуляр к наклонной.
Лучше перейти в систему координат вдоль наклонной: ось вдоль наклонной вниз, ось
перпендикулярно наклонной вверх. Равновесие: центр масс находится на вертикали (в смысле вдоль оси
) над точкой контакта
.
Координаты центра масс относительно в системе координат, где ось
вдоль наклонной, ось
перпендикулярно наклонной: в равновесии стержень горизонтален, но горизонталь в лабораторной системе. Горизонталь образует угол
с осью
(наклонной). Значит, относительно
центр масс имеет координаты в системе (
вдоль наклонной):
Центр диска находится над точкой
на высоте
перпендикулярно наклонной:
.
Координаты центра масс .
Расстояние от
до центра масс:
:
,
.
Для малых колебаний: фиксирован, не мало, но колебания происходят за счёт изменения угла
— угла поворота тела вокруг точки
в плоскости, перпендикулярной наклонной.
По Штейнеру:
Аккуратно: относительно оси через
параллельно оси через
:
где — расстояние между
и центром масс. Но момент инерции относительно
= момент инерции относительно центра масс
(
— расстояние от
до центра масс), а
— момент инерции относительно
.
Переход от к
:
— нет, это ошибка.
Правильно: .
А — это теорема Гюйгенса наоборот.
Так: , но только если координаты в системе с осями как при расчёте
— это другой случай? Не будем путаться, давайте проще:
?? Нет,
относительно
параллельно оси через
:
— да, если
относительно центра масс? Нет, если
относительно точки
(центра диска), то переход к точке
:
— нет, потому что параллельные оси: расстояние между осями — это расстояние между
и
, но ось через
параллельна оси через
, значит расстояние между осями =
.
Так ? Это если ось через
параллельна оси через
, и они находятся на расстоянии
. Да!
Потому что неподвижно относительно тела,
неподвижно в пространстве мгновенно, ось вращения через
параллельна оси через
, расстояние между ними
.
Верно.
Тогда:
,
,
.
Итого .
Колебания вокруг положения равновесия, при котором центр масс на одной вертикали (вдоль , перпендикулярно наклонной) с точкой
.
При отклонении на малый угол (в плоскости, перпендикулярной наклонной) возвращающий момент:
где — расстояние от
до центра масс в положении равновесия.
Найдём .
В равновесии: = расстояние от
до центра масс по перпендикуляру к наклонной =
(вычисляли ранее). По оси
вдоль наклонной от
до центра масс:
. Но так как в равновесии центр масс точно над
(вдоль
), значит
— противоречие с
? Так равновесие будет не при горизонтальном стержне, а при наклоне стержня, таком чтобы центр масс над
. Определим этот наклон.
Это сложно. Но в стандартном подходе: — расстояние от
до центра масс в равновесии.
Поскольку мал? Нет, не обязательно, но период колебаний не зависит от
в формуле для маятника? Зависит, т.к. возвращающая сила — составляющая силы тяжести вдоль наклонной
.
Уравнение: .
Частота: .
В равновесии ось стержня наклонена так, что линия — центр масс вертикальна (в системе координат наклонной). Точка
(центр диска) находится на расстоянии
от
вдоль
(перпендикулярно наклонной) в равновесии? Нет:
находится где угодно, но шляпка катится — в плоскости, перпендикулярной наклонной,
движется по горизонтали (в лабораторной системе — нет).
Ладно, не будем слишком углубляться: в учебных задачах часто принимают (расстояние от точки подвеса до центра масс), но здесь точка подвеса —
, до центра масс расстояние сложное, но для малых
приблизительно
.
Для получения точного ответа предположу, что — это если равновесие при горизонтальном стержне, но тогда центр масс не над
, значит не равновесие.
Я пропущу этот геометрический расчёт, так как задача стандартная, ответ:
где ,
,
найдено из геометрии равновесия.
Часто в таких задачах , тогда:
Окончательный ответ (приближённо, если ):
Это период малых колебаний гвоздя, катящегося без проскальзывания по наклонной плоскости.
Франсуа Шолле (создатель Keras) давно настаивает: большие языковые модели дают впечатляющий рост навыка, но сами по себе не гарантируют рост “интеллекта” в смысле способности уверенно справляться с принципиально новыми ситуациями. В своем тесте ARC (Abstraction and Reasoning Corpus) он как раз пытается отделить натасканный навык от обобщения на незнакомые задачи. Мой эксперимент с гвоздём — из той же серии: модель легко едет по “проторенной колее”, но стоит слегка изменить физическую постановку — и уверенность рассыпается. Это похоже на работу с описаниями мира (словами и шаблонами), а не на каузальную модель, которая переносится на новые условия.

